节能净水直饮机安装售后一站式服务
首页
Home
产品中心
Nav
共享售卖机/洗衣机
Nav
饮水方案
Nav
客户案例
Nav
商务合作
Nav
新闻动态
Nav
关于我们
Nav
联系我们
Nav
▶ 沄系列
▶ T系列
▶ 经典系列
▶ A-A系列
▶ S系列
▶ 云曦系列
▶ 中央净水系列
▶ 滤芯配件
▸ 世纪丰源
▶ 净饮一体机
▶ 中央净化主机
▶ 末端管线机
▶ 饮水平台
▶ 商用咖啡机
▸AO史密斯净水机
▸滢致即热式直饮机
▶ 饮水机系列
▶ 开水器系列
▶ 净水器系列
▸ 碧丽饮水机
▶ 展示系列
▶ 炫丽系列
▶ 经典系列
▶ 炫涌系列
▶ 炫雅立式
▶ 炫雅台式
▸ 汉尔普
▸ 纯水大设备
▸ 户外饮水设备
▸全屋净水系统
▸共享直饮机
▸共享洗衣机
共享售卖机
共享洗衣机
>> 校园饮水方案
>> 办公饮水方案
>> 医院饮水方案
>> 工厂饮水方案
>>餐馆饮水方案
>>IC刷卡机方案
>> 直饮机租赁方案
>> 学校机构
>> 办公场所
>> 工厂企业
>> 医疗单位
>> 政府单位
>> 银行单位
>> 商场楼宇
>> 餐饮酒店
>> 其他案例
400-869-7269
全国免费咨询热线:
饮水方案
>> 校园饮水方案
>> 办公饮水方案
>> 医院饮水方案
>> 工厂饮水方案
>>餐馆饮水方案
>>IC刷卡机方案
>> 直饮机租赁方案
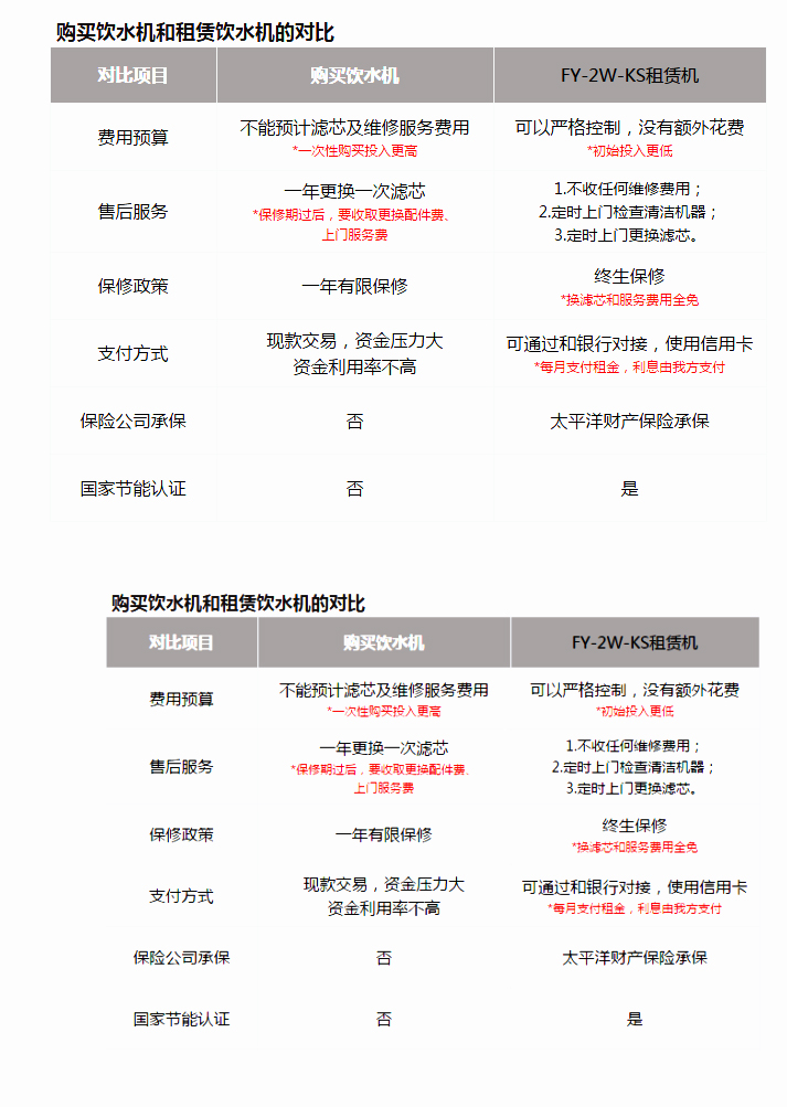
直饮机租赁方案
绿沿科技 明智之选
供水量:开水60每小时,直饮水120升每小时,足够满足100人的单位日常饮用水需求。
产品分类
步进直饮机
沸腾直饮机
即热直饮机
净化直饮机
纯水净水器
饮水方案
校园饮水方案
办公饮水方案
医院饮水方案
工厂饮水方案
政府饮水方案
客户案例
学校机构
办公场所
工厂企业
医疗单位
政府单位
绿沿科技
专注商用直饮机,用心服务客户
上海绿沿环保科技有限公司 上海绿沿环保科技有限公司六安分公司 全国咨询热线:400-869-7269 联系邮箱:lvyan@water365.cn 招商加盟热线:021-61507929
联系地址:上海闵行区都会路2338号总部1号财富天地企业园42号3层